taptap点点官方网站
本站首页
加入收藏
学院首页
今天是:
本站首页
部门概况
工作动态
通知公告
每周工作
外事窗口
媒体关注
服务导航
管理制度
下载专区
■
您现在的位置:
首页
每周工作
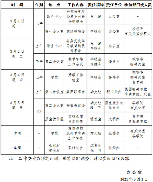
2020-2021学年第二学期第1周(3.1-3.7)工作安排
点击数:
225
更新时间:2021-03-01
文章录入:办公室 责任编辑:
地址:安徽省安庆市天柱山东路99号
版权所有:taptap点点官方网站
Designed by SGH