今天是: | http://sub.aqvtc.cn/baowei/
您现在的位置: 首页  工作动态
保卫处:校卫先锋社团举办“最佳反诈倡议人”决赛活动
点击数:10    更新时间:2025-12-05

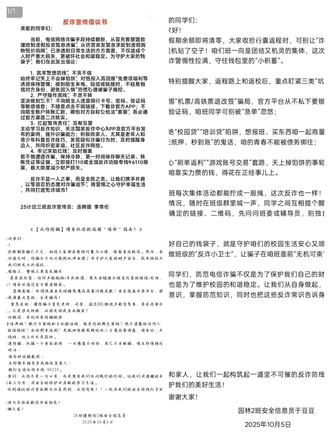
2025年12月2日晚,由保卫处指导、校卫先锋社团承办的“最佳反诈倡议人”决赛在幼儿报告厅顺利举行。活动历经国庆返校倡议书选拔、校园反诈先锋初赛等环节,最终15名选手晋级演讲决赛,各二级学院学生会负责人担任评委,近200名学生现场观赛。  

 决赛中,2025级汪嘉鑫等15名“倡议人”围绕“AI诈骗与电信诈骗辨析”“常见诈骗手段拆解”“实用反诈防范技巧”三大核心内容,结合案例解析、情景模拟等形式各展所长,传递反诈知识。经过激烈角逐,查涛、谷宇凯、张海鋆等同学分别斩获一、二、三等奖。  

 本次活动以赛促学、以讲促防,既是一场兼具专业性与趣味性的竞赛,更是一次沉浸式安全教育实践。活动彰显了学校对学生安全工作的高度重视,展现了学子参与平安校园建设的责任感与创造力。通过校卫先锋社团的精准组织,以更鲜活、接地气的宣传形式,有效提升了师生反诈意识、自我保护能力及诈骗辨识防范水平,为“无诈校园”建设筑牢坚实基础。(文:曹子静、吴佳妮 图:汪炳耀、孙康平,审核:杨庆丰)

文章录入:    责任编辑:保卫处 
本栏目最新信息
Copyright 2013 taptap点点官方网站保卫处 版权所有 备案号:皖ICP备09028338号-15
显示器分辨率:1024*768或以上  设计制作:图文信息中心 SGH