理论学习
普通高等学校学生管理规定(41号) 02-22
高校共青团改革实施方案 02-19
习近平总书记“抗战十论” 08-16
习近平总书记“两座山论” 08-16
习近平总书记“党建十喻” 08-16
习近平总书记“幸福十谈” 08-16
习近平总书记“青年十诫” 08-16
中共中央关于加强和改进党的群团工作的意见 08-16
全球新一轮科技创新风起云涌 05-22
这些年,习近平告诉青年的10句人生格言 05-04
青年当坚守“向上、向善”正能量 05-04
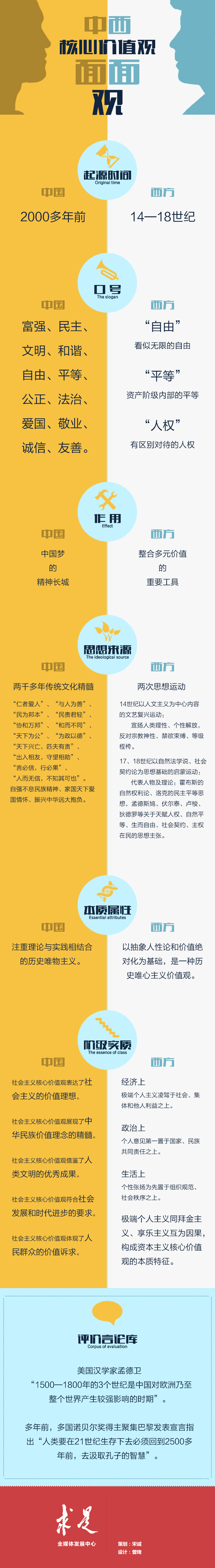
【图解】中西核心价值观面面观 04-28
